У багатьох завданнях із математичного аналізу та у випадках його практичного застосування з'являється задача, протилежна знаходженню похідної: за даною функцією \(f(x)\) знайти таку функцію \(F(x),\) похідна якої дорівнювала б функції \(f(x).\)
Така функція \(F(x)\) називається первісною для функції \(f(x).\)
Поняття невизначеного інтеграла
Якщо функція \(F(x)\) — первісна для функції \(f(x),\) то множина функцій \(F(x)+C\) (де \(C\) — довільна стала) називається невизначеним інтегралом від функції \(f(x),\) позначається символом і пишеться \(.\)
\(1.\) \(,\) тому \(.\)
\(2.\) \(,\) тому \(.\)
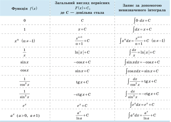
У подальшому корисною буде таблиця первісних (невизначених інтегралів) для деяких функції, що базується на таблиці похідних

Джерела:
Нелін Є. П. Алгебра і початки аналізу: підр. для 11 класу (профільний рів.) : підр. для 11 кл. закладів заг. сер. освіти/ Є. П. Нелін, О.Є. Долгова. — Харків: Вид. "Ранок" 2019.