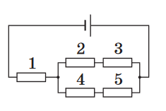
Усі резистори в зображеному на рисунку електричному колі однакові. Визначте відношення напруги на полюсах джерела струму до напруги на резисторі 5.

Джерела:
Ви повинні авторизуватися, щоб відповісти на завдання. Будь ласка, увійдіть в свій профіль на сайті або зареєструйтеся.