Під час розв’язування багатьох задач виникає ситуація, коли при виконанні деякої умови знову з’являється потреба робити вибір. У такій ситуації використовується так зване вкладення розгалужень, тобто оператор, який виконується у випадку істинності умови (або у гілці еlse), знову є оператором іf.
Зверни увагу!
Вкладені розгалуження використовуються в тих випадках, коли необхідно перевірити послідовно дві або більше умови.
Приклад:
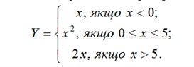
Значення Y обчислюється за такими правилами:

Спочатку потрібно перевірити, чи є значення х від'ємним. Якщо так, то у=х, інакше знов потрібно визначити, чи є х меншим або рівним 5. Якщо так, то у=х*х, інакше у=2*х.
Запишемо умовний оператор для обчислення значення Y:
if x<0:
y = x
else:
else:
if x <=5:
y =x*x
else: y = 2*x
else: y = 2*x
Під час запису програмного коду уважно слідкуйте за відступами, щоб команди, вкладені в гілки оператора if, були записані на одній вертикалі. По-перше, цього потребує синтаксис мови Python, а по-друге, це робить текст програми наочнішим і зрозумілішим.
Приклад:
Задача. За введеною градусною мірою кута вивести назву кута.
a = int(input ('a=?'))
if a < 90:
print ('гострий кут')
else :
if a < 90:
print ('гострий кут')
else :
if a == 90:
print ('прямий кут')
else :
print (‘тупий кут‘)
else :
print (‘тупий кут‘)