Задача 1
Юрко вирішив під час канікул кожного дня розв'язувати на 2 приклади з математики більше, ніж у попередній. У перший день канікул він розв'язав 1 приклад. За скільки днів Юрко розв'яже 100 прикладів?
Створимо змінну n для збереження кількості прикладів, що розв'язані за один день. У змінній s зберігатимемо загальну кількість прикладів. До початку канікул кількість прикладів дорівнює 0. Поміркуй: у перший день розв'язано 1 приклад, у другий 2 приклади, у третій - 3, тобто в день з номером n буде розв'язано n прикладів. Обчислення повторюються, поки s < 100. Складемо програму:
n = 0
s = 0
while s < 100:
n = n+2
s = s + n
print (' знадобилось днів - ', n)
Для розв'язування деяких задач значення доданків потрібно вводити з клавіатури.
Задача 2
На двері ліфта висить попередження про те, що загальна вага пасажирів не повинна перевищувати 600 кг. У ліфт по черзі заходять пасажири, вага яких а1, а2, а3... Скільки пасажирів увійде в ліфт, коли пролунає сигнал про перевищення ваги?
n = 0
s = 0
while s < 600:
n = n+1
s = 0
while s < 600:
n = n+1
a = int(input('Введіть вагу пасажира'))
s = s + a
s = s + a
print ('В ліфті пасажирів - ', n, 'Останньому треба вийти')
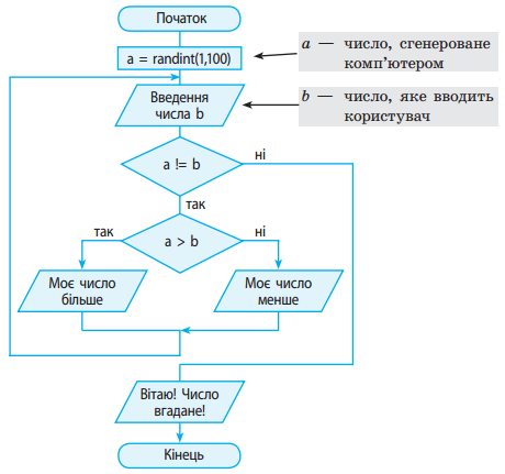
Ігрова програма «Вгадай-но!»
Алгоритм гри:
1) комп’ютер генерує («задумує») випадкове число від 1 до 100;
2) користувач робить спробу відгадати число;
3) комп’ютер порівнює введене число з «задуманим»;
4) комп’ютер надає відповідь: «Моє число більше» або «Моє число менше».
2) користувач робить спробу відгадати число;
3) комп’ютер порівнює введене число з «задуманим»;
4) комп’ютер надає відповідь: «Моє число більше» або «Моє число менше».
Якщо користувач відгадав число, виводиться повідомлення: «Вітаю! Число вгадане!». Інакше — надається наступна спроба.
Проаналізуй блок-схему:
Програмний код:
from random import randint
a = randint(1,100) # Комп’ютер генерує випадкове число
b = int(input('Вгадай число :')) # Користувач робить спробу вгадати число
a = randint(1,100) # Комп’ютер генерує випадкове число
b = int(input('Вгадай число :')) # Користувач робить спробу вгадати число
while a != b:
if a > b:
print (‘моє число більше’)
else:
print (‘моє число менше’)
b = int(input(‘Вгадай число: ‘))
if a > b:
print (‘моє число більше’)
else:
print (‘моє число менше’)
b = int(input(‘Вгадай число: ‘))
print (‘Вітаю! Число вгадане!’)
Перевіримо знання таблиці множення
Напишемо програму, яка запитує у користувача, чому дорівнює добуток 2 випадкових чисел до тих пір, поки користувач не зробить 3 помилки.
Програмний код:
from random import*
k = 0
while k<3:
a = randint (1,10)
b = randint (1,10)
print (a, "*", b, "=", end=' ') # Виведення прикладу для розв'язування
c = int(input("?")) # Відповідь користувача зберігається в змінній с
if c==a*b:
print ("Так!")
else:
k = 0
while k<3:
a = randint (1,10)
b = randint (1,10)
print (a, "*", b, "=", end=' ') # Виведення прикладу для розв'язування
c = int(input("?")) # Відповідь користувача зберігається в змінній с
if c==a*b:
print ("Так!")
else:
print ("Ні!")
k = k+1 # Збільшується лічильник помилок
print ("Ви зробили 3 помилки")
print ("Ви зробили 3 помилки")