Електронні таблиці — потужний засіб для обчислень, тому розгляньмо, як їх застосувати для експериментів із математичними моделями.
З інформаційними моделями різних типів (графічних, алгоритмічних, математичних, структурних тощо) зручно працювати за допомогою комп’ютера.
Для її побудови слід з’ясувати зв’язок між вхідними даними та очікуваними результатами, який приводить до розв’язання задачі. Цей зв’язок подають у вигляді рівнянь і нерівностей. Модель зручно описувати у формі:
Основні поняття моделювання
Модель (від латин. modulus — міра, зразок) — це спрощене подання об’єкта, процесу або явища. За способом подання моделі поділяють на матеріальні й інформаційні.
Інформаційна модель — опис властивостей об’єкта, процесу чи явища, суттєвих для дослідження.
Інформаційна модель — опис властивостей об’єкта, процесу чи явища, суттєвих для дослідження.
Математична модель — математичні співвідношення між числовими величинами, які описують об’єкт, процес або явище.
Моделювання руху
Величини, що характеризують рух, можна позначити так:t— час руху; l— пройдений шлях; v— швидкість руху. Якщо об’єкт рухається рівномірно, то його рух описують такі формули (саме їх ми використаємо для моделювання руху в таблиці):
Змоделюємо рух двох автомобілів, які одночасно виїхали з двох міст назустріч один óдному і рухаються рівномірно.
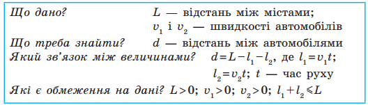
Мета моделювання: визначити відстань між автомобілями в різні моменти часу до їх зустрічі.
Математична модель:
Мета моделювання: визначити відстань між автомобілями в різні моменти часу до їх зустрічі.
Математична модель:
На основі нашої моделі створимо таблицю (рис.1):
1) у діапазон D1:D3 введемо вхідні дані;
2) у клітинку D4введемо величину проміжку часу, через який потрібно визначати відстань між автомобілями;
3) у клітинку A7 введемо 0; у A8— формулу =A7+$D$4, яку скопіюємо в наступні клітинки цього самого стовпця;
4) формули для розрахунку шляхів, які автомобілі пройдуть за час, зазначений у клітинці A7, введемо в клітинки B7
(=$D$2*A7/60) і C7 (=$D$3*A7/60). Тут ділення на 60 потрібне, щоб перевести час із хвилин у години;
1) у діапазон D1:D3 введемо вхідні дані;
2) у клітинку D4введемо величину проміжку часу, через який потрібно визначати відстань між автомобілями;
3) у клітинку A7 введемо 0; у A8— формулу =A7+$D$4, яку скопіюємо в наступні клітинки цього самого стовпця;
4) формули для розрахунку шляхів, які автомобілі пройдуть за час, зазначений у клітинці A7, введемо в клітинки B7
(=$D$2*A7/60) і C7 (=$D$3*A7/60). Тут ділення на 60 потрібне, щоб перевести час із хвилин у години;
5) у клітинку D7 уведемо формулу для розрахунку відстані L або повідомлення, що автомобілі розминулися
(=IF(B7+C7<$D$1;$D$1-B7-C7;"розминулися");
6) скопіюємо формули діапазону B7:D7 у наступні клітинки цих самих стовпців.
(=IF(B7+C7<$D$1;$D$1-B7-C7;"розминулися");
6) скопіюємо формули діапазону B7:D7 у наступні клітинки цих самих стовпців.
Тепер комп’ютерна модель готова для використання. Змінюючи вхідні дані можна отримувати відповідні таблиці відстаней між автомобілями. Якщо зменшити крок часу, то таблиця стане докладнішою. Рядок, де вперше з’явилося слово «розминулися», дозволяє приблизно знайти місце зустрічі автомобілів.
Зменшення кроку часу підвищує точність результату.
Зменшення кроку часу підвищує точність результату.
У разі, коли рядків із формулами у стовпцях A:D не вистачить для простеження руху до зустрічі, достатньо скопіювати формули з останнього рядка в потрібну кількість наступних рядків.
Джерела:
Інформатика : підруч. для 7 кл. закл. загал. серед. освіти / [О. О. Бондаренко, В. В. Ластовецький, О. П. Пилипчук, Є. А. Шестопалов]. — Харків : Вид-во «Ранок», 2024