Вхід на сайт
Вхід на сайт
Реєстрація
МійВчитель
Початок
Вебінари
Новини сайту
Контакти
Мій+
ТОПи
Квітневий марафон знань
Предмети
Перевірочні роботи
Відправити відгук
Розгорнути
Оновлення
Пошук на сайті
Запросіть батьків у МійКлас, щоб включити їх до процесу навчання та проінформувати про успіхи дітей.
Запросити
Предмети
Інформатика
8 клас НУШ
Алгоритми та програми
Команди розгалуження. Прапорці, перемикачі
9.
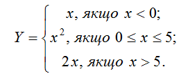
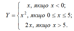
Як обчислити значення функції?
Запитання:
3
Б.
Познач команду розгалуження, яка реалізує дію:
Обчислити значення Y, якщо залежність Y(x) задана формулою
if x<0: y=x
else x <=5: y=x*x
else: y = 2*x
if x<0: y=x
elif x <=5: y=x*x
if x<0: y=x
elif x <=5: y=x*x
else: y = 2*x
Вхід на сайт
або
Реєстрація
Попереднє завдання
Повернутись до теми
Наступне завдання
Відправити відгук
Знайшли помилку?
Розкажіть нам!
Ви повинні авторизуватися, щоб відповісти на завдання. Будь ласка, увійдіть в свій профіль на сайті або зареєструйтеся.
Вхід на сайт
або
Реєстрація