Програми для створення 3D-графіки
Тривимірна графіка (3D, 3 Dimensions) — розділ комп’ютерної графіки, що охоплює алгоритми і програмне забезпечення для операцій з об’єктами в тривимірному просторі, а також результат роботи таких програм.
Тривимірне зображення відрізняється від плоского побудовою геометричної проекції тривимірної моделі сцени на екрані комп’ютера за допомогою спеціалізованих програм.
Програми для створення 3D-графіки дозволяють створювати об'ємні моделі реальних і абстрактних об'єктів. Найчастіше тривимірна графіка застосовується для створення зображень в архітектурній візуалізації, кінематографі, телебаченні, комп’ютерних іграх, науці.

Приклад:
Лідерами в галузі 3D-графіки є пакети 3ds Max, Maya, Lightwave 3D, SoftImage XSI, Sidefx Houdini, Maxon Cinema 4D тощо.
Основні поняття тривимірної графіки
Для одержання тривимірного зображення на площині потрібні наступні кроки:
• Моделювання — створення тривимірної математичної моделі сцени і об'єктів в ній.
• Рендеринг (візуалізація) — побудова проекції відповідно до обраної фізичної моделі.
• Виведення отриманого зображення на пристрій виведення — дисплей або принтер.
• Моделювання — створення тривимірної математичної моделі сцени і об'єктів в ній.
• Рендеринг (візуалізація) — побудова проекції відповідно до обраної фізичної моделі.
• Виведення отриманого зображення на пристрій виведення — дисплей або принтер.
Сцена — це віртуальний простір моделювання.
Сцена включає в себе кілька категорій об'єктів:
• Геометрія об'єкта (побудована за допомогою різних технік модель);
• Матеріали (інформація про візуальні властивості моделі, наприклад колір і текстуру поверхонь);
• Джерела світла (напрямок, потужність, спектр освітлення);
• Віртуальні камери (вибір точки та кута побудови проекції);
• Сили та дії (налаштування динамічних перетворень об'єктів);
• Додаткові ефекти (об'єкти, що імітують реальні візуальні явища: світло у тумані, хмари, полум'я і пр.).
• Геометрія об'єкта (побудована за допомогою різних технік модель);
• Матеріали (інформація про візуальні властивості моделі, наприклад колір і текстуру поверхонь);
• Джерела світла (напрямок, потужність, спектр освітлення);
• Віртуальні камери (вибір точки та кута побудови проекції);
• Сили та дії (налаштування динамічних перетворень об'єктів);
• Додаткові ефекти (об'єкти, що імітують реальні візуальні явища: світло у тумані, хмари, полум'я і пр.).
Завдання тривимірного моделювання — описати об’єкти і розмістити їх на сцені за допомогою геометричних перетворень відповідно до вимог до майбутнього зображення.
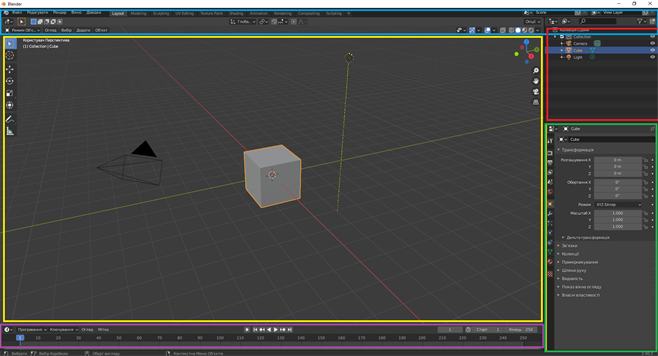
Вікно програми Blender 2.90.0
Для встановлення української мови інтерфейсу слід виконати послідовність дій:
- File —> User Preferences —> вкладка System.
- Встановити прапорець на параметрі International Fonts.
- Обрати мову. Вказати, для яких параметрів буде використовутися обрана мова (Interface (Інтерфейс), Tooltips (Підказки), New Date (Дані).
Вікно програми Blender складється з 5 областей.

Info Editor (інформаційний редактор) — синій колір.
3D View (3D-вигляд сцени) — жовтий колір. У цій області ми бачимо сітку, призначену для орієнтації у просторі.
Timeline (часова шкала) — фіолетовий колір.
Outliner (редактор проекта) — червоний колір. В цій області об'єкти сцени можна виділяти, змінювати назви, видимість, сортувати по колекціях тощо.
Properties editor (редактор властивостей) — зелений колір.
У головному вікні ми бачимо сцену, що складається з куба, лампи і камери (вид зверху). Куб — це стандартний меш-об'єкт. Лампа створена, щоб висвітлити сцену. Камера — це точка зору користувача, і потрібна для того, щоб було звідки дивитися на сцену.

Mesh-об'єкти є одним з типів об'єктів Blender. Mesh-об'єкти також називають сітками, полісітками. Це тривимірні геометричні примітиви, змінюючи які за допомогою базових трансформацій та інших модифікаторів, створюють інші, зазвичай більш складні, фігури.
Керувати виглядом об'єкта можна за допомогою клавіш цифрової клавіатури:

Навігація в 3D-вікні здійснюється мишкою і кнопками NumPad (Додаткової цифрової клавіатурі).
Мишка виконує велику кількість функцій. Лівою Кнопкою Миші (ЛКМ) можна переміщати 3D-курсор, розтягувати вікна і виділяти об'єкти. Розташування 3D-курсора визначає місце створення нових об'єктів. Права кнопка використовується для вибору об'єктів або вершин (в режимі редагування). Коліщатко миші служить двом цілям. Прокрутка збільшує або зменшує масштаб відображення (як і клавіші "+" і "–"
на цифровій клавіатурі). Натиснувши на коліщатко, можна обертати вид відображення. А утримування коліщатка в поєднанні з Shift дозволить панорамувати
(Рухати) вид зображення.
на цифровій клавіатурі). Натиснувши на коліщатко, можна обертати вид відображення. А утримування коліщатка в поєднанні з Shift дозволить панорамувати
(Рухати) вид зображення.
Зверни увагу!
Перед тим, як рухатися далі, потренуйся в користуванні цими інструментами.
Відкриття, збереження і прикріплення файлів
Для створення нового файлу слід виконати команду Файл / Новий / General.
Для відкриття .blend-файлу слід виконати команду Файл / Open.
Команда Файл /Append виконує додавання об'єкта (лампи, камери, матеріалу і т.д.) з іншого файлу Blender в поточну сцену.
Команда Файл /Link додає об'єкт зі збереженням зв'язку з джерелом (об'єкт-джерело і доданий об'єкт змінюються паралельно).
До версії 3.9 при закритті вікна Blender не запитував підтвердження або діалогу збереження сцени.
Для збереження .blend-файлу слід виконати команду Файл / Save.
Якщо ти випадково закриєш вікно без збереження, можна відновити останній сеанс командою Файл / Відновлення / Last Session.
Якщо планується відкривати файл .blend на іншому комп’ютері, слід виконати команду File / External Data / Pack into .Blend file (Пакування Даних). При виконанні цієї команди файли текстур і аудіо будуть додані до файлу .blend, і його можна без втрат відкрити на іншому комп’ютері. Для зменшення розміру файлу можна виконати зворотну операцію командою File / External Data / Unpack Data.