До категорії математичних функцій належать усі функції, які ви вивчали наразі в математиці, а також функції SUM і PRODUCT, які ви вже знаєте.
Приклади деяких інших математичних функцій
| Функція | Кількість аргументів | Результат | Приклад використання |
| ABS(число) | 1 | Модуль (абсолютна величина) числа |
ABS(С10) |
| INT(число) | 1 | Число, округлене до найближчого меншого цілого (ціла частина числа) |
INT(В2) |
| PI() | 0 | Значення числа π = 3,14159265358979 з точністю до 15го десяткового розряду |
PI() |
| POWER(число; степінь) |
2 | Число, піднесене до степеня з показником степінь (показник степеня – будь-яке число) |
POWER(С5;5) |
| ROUND(число; кількість_розрядів) |
2 | Округлене число. Якщо кількість_розрядів>0, то в поданні числа залишається вказана кількість розрядів з округленням останнього після коми. Якщо кількість_розрядів<0, то число округлюється до вказаної кількості розрядів перед комою. Якщо кількість_розрядів = 0, то число округлюється до цілого |
ROUND(C1;3) |
| SIN(число) | 1 | Синус заданого в числа радіанах) | SIN(В8) |
| SQRT(число) | 1 | Арифметичний квадратний корінь із числа | SQRT(В10) |
| DEGREES(кут) | 1 | Градусна міра кута, поданого в радіанах |
DEGREES(А2) |
| RADIANS(кут) | 1 | Радіанна міра кута, поданого у градусах |
RADIANS(В2) |
| RANDBETWEEN (нижн. межа; верх. межа) |
2 | Випадкове ціле число з відрізка [нижн. межа; верх. межа] |
RANDBETWEEN(А5;10) |
| FACT(число) | 1 |
Повертає факторіал числа. Факторіал числа дорівнює
1*2*3*...* число.
|
FACT(А5) |
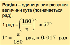
Якщо у клітинці, наприклад А1, міститься число – градусна міра кута, то для знаходження його синуса потрібно спочатку перевести градуси в радіани (рис.1), а потім обчислити значення функції SIN. Тобто формула обчислення буде така: =SIN(RADIANS(А1)).

Рис.1
Джерела:
Інформатика : підруч. для 8-го кл. закл. заг. серед. освіти / Йосиф Ривкінд [та ін.]. — Київ : Генеза, 2025.