Загальна кількість електронів в атомі дорівнює порядковому номеру хімічного елемента у періодичній таблиці.

Кожен електрон міститься на своїй орбіталі. Чим більше енергія електрона, тим більше за розміром його орбиталь, і тим далі він знаходиться від ядра.

Електрони з близькими значеннями енергії утворюють енергетичний рівень (електронний шар).
Енергетичний рівень (електронний шар) — сукупність електронів з близькими значеннями енергії.
Енергетичні рівні нумерують, починаючи з найближчого до ядра.
 
Встановлено, що максимальне число електронів на енергетичному рівні дорівнює \(2n²\), де \(n\) — його номер. Отже, на першому рівні може перебувати не більше \(2\) електронів, на другому — не більше \(8\), на третьому — не більше \(18\), тощо.
 
В атомі Гідрогену H1 — один електрон, і він міститься на першому енергетичному рівні:
 
H1.JPG          H1)1          1s1
 
В атомі Гелію He2 — два електрони. Перший енергетичний рівень у Гелію завершений, оскільки він не може містити більше двох електронів:
 
He1.jpg          He2)2          1s2
 
В атомі Літію Li3 — три електрони. Два з них містяться на першому енергетичному рівні. Третій електрон має більшу енергію і рухається далі від ядра. В атомі Літію з'являється другий енергетичний рівень:
 
Li1.jpg          Li3)2)1          1s22s1
 
У наступних елементів другого періоду електрони додаються на другий рівень.
  
Берилій Be4:
 
Be1.jpg          Be4)2)2          1s22s2
  
Бор B5:
 
B1.JPG          B5)2)3          1s22s22p1
  
Якщо підрівень має декілька орбіталей, на яких міститься більше одного електрона, то вони займають вільні орбіталі, згідно правилом Хунда:
На одному енергетичному підрівні електрони розподіляються таким чином, щоб число неспарених електронів було максимальним.
Карбон С6:    
  
C1.JPG          C6)2)4         1s22s22p2
 
Нітроген N7:
 
N7.JPG          N7)2)5          1s22s22p3
  
Оксиген O8:
  
O1.JPG          O8)2)6          1s22s22p4
 
Флуор F9:
  
F1.JPG          F9)2)7          1s22s22p5
 
Неон Ne10:
 
 
Ne1.jpg          Ne10)2)8          1s22s22p6
 
У Неону другий електронний шар завершений, оскільки містить \(8\) електронів — максимально можливе число.
 
Заповнення третього енергетичного рівня починається у атома Натрію Na11 і завершується у атома Аргону:
 
Na1.JPG          Na11)2)8)1           1s22s22p63s1
 
Магній Mg12:
 
Mg1.jpg          Mg12)2)8)2          1s22s22p63s2
  
Алюміній   Al13:
 
Al1.jpg  Al13)2)8)3    1s22s22p63s23p1
 
Силіцій Si14:
 
Si1.jpg  Si14)2)8)4       1s22s22p63s23p2
 
Фосфор P15:
 
P1.JPGP15)2)8)5       1s22s22p63s23p3
 
Сульфур S16:
 
S1.JPGS16)2)8)6          1s22s22p63s23p4
 
Хлор Cl17:
 
Cl1.jpgCl17)2)8)7          1s22s22p63s23p5
 
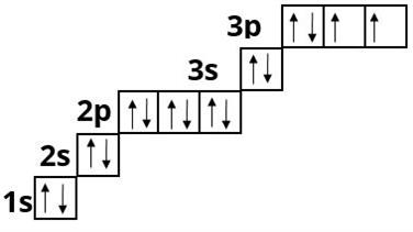
Аргон Ar18:
 
Ar1.jpgAr18)2)8)8         1s22s22p63s23p6
 
Максимальна кількість електронів на третьому енергетичному рівні дорівнює \(18\), але у елементів третього періоду його заповнення не відбувається, тому що зовнішній електронний шар не може містити більше \(8\) електронів. 
 
Зверни увагу!
На зовнішньому електронному шарі не може бути більше \(8\) електронів.
У елементів четвертого періоду починається заповнення четвертого енергетичного рівня:
 
K19)2)8)8)1 — 1s22s22p63s23p64s1;
 
Ca20)2)8)8)2 — 1s22s22p63s23p64s2.
 
Повністю четвертий електронний шар заповнюється, як і в малих періодах, у інертного газу Криптону.
Електрони в атомах розміщуються таким чином, щоб їхня енергія була мінімальною. Розміщення енергетичних рівнів за зростанням енергії:
 
1s<2s<2p<3s<3p<4s<3d<4p<5s, тощо.